Texas Instruments OPA838 Voltage-Feedback Operational Amplifiers

Texas Instruments OPA838 1mA, 300MHz Gain Bandwidth, Voltage-Feedback Operational Amplifiers offer a high 300MHz gain-bandwidth product with 1.8nV/√Hz input noise voltage. Another feature includes operating at the minimum recommended non-inverting gain of 6V/V, which results in a 90MHz, –3dB bandwidth. The OPA838 combines elements to deliver an exceedingly power-efficient solution for photodiode transimpedance designs and high-voltage gain stages. This results in the lowest input voltage noise in signal receiver applications. Suitable for high gains, the OPA838 has extremely low input noise and offset voltage. A 300kHz signal bandwidth is available with a maximum output offset voltage of ±125mV at a DC-coupled gain of 1000V/V. The OPA838 is available in three packages a 6-pin SOT-23 package, a 6-pin SC70 package (that includes a power shutdown feature), and a 5-pin SC70 package.

Features

  • 300MHz Gain bandwidth product
  • 950µA Very-low (trimmed) supply current
  • 90MHz (AV = 6V/V) Bandwidth
  • 45MHz, 4VPP High full-power bandwidth
  • Negative rail input, rail-to-rail output
  • 2.7V to 5.4V Single-supply operating range
  • ±125µV (Maximum) 25°C input offset
  • < ±1.6µV/°C (Maximum) input offset voltage drift
  • 1.8nV/√Hz (> 200Hz) Input voltage noise
  • 1pA/√Hz (> 2000Hz) Input current noise
  • <5µA Shutdown current for power savings

Applications

  • Low-power transimpedance amplifiers
  • Low-noise high-gain stages
  • 12-Bit to 16-Bit low-power SAR ADC drivers
  • High-gain active filter designs
  • Ultrasonic flow meters

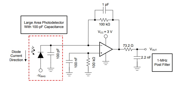
Functional Diagram

Block Diagram - Texas Instruments OPA838 Voltage-Feedback Operational Amplifiers
Published: 2017-11-03 | Updated: 2022-07-11