Texas Instruments INA-DDF-EVM Evaluation Module
Texas Instruments INA-DDF-EVM Evaluation Module is engineered to be compatible with various instrumentation amplifiers in the DDF package. The TI INA-DDF-EVM evaluation module evaluates the performance of the devices in both single- and dual-supply configurations. The EVM provides easy access to nodes with surface-mount test points, reference voltage source flexibility, and convenient input and output filtering.Features
- Easy access to nodes with surface-mount test points
- Reference voltage source flexibility
- Convenient input and output filtering
PCB Layout
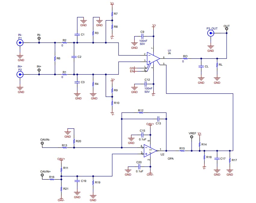
Schematic
Published: 2022-12-07
| Updated: 2025-03-05
