STMicroelectronics STEVAL-QUADV01 Evaluation Board
STMicroelectronics STEVAL-QUADV01 Evaluation Board is based on L6981, L7983, ST1PS03 monolithic step-down regulators, and ST730 LDO regulators. The L6981 module delivers up to 1.5A DC current, and the L7983 and ST730 module provides up to 300mA DC current. The ST1PS03 synchronous monolithic step-down regulator delivers up to 400mA DC current. This evaluation board can be used in a wide range of applications due to a combination of input voltage and output current ranges and embedded features. Typical applications include DC-DC converters and linear voltage regulators.Features
- L6981:
- 3.5V to 38V operating input voltage range
- 0.85V to VIN output voltage range
- 1.5A DC output current
- Internal compensation network
- 2μA shutdown current
- Internal soft-start
- Enable function
- Overvoltage protection
- Thermal protection
- L7983:
- 3.5V to 60V operating input voltage range
- 0.85V to VIN output voltage range
- 300mA DC output current
- Internal compensation network
- 2.3μA shutdown current
- Internal soft-start
- Enable function
- Overvoltage protection
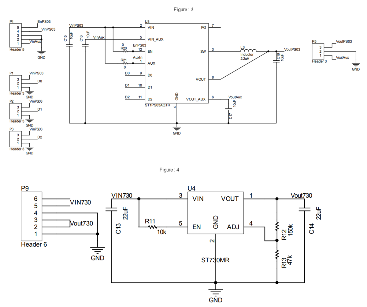
- ST1PS03:
- 1.8V to 5.5V operating input voltage range
- 1.6V to 3.3V selectable output voltage range
- 400mA DC output current
- 500nA typical quiescent current
- Load switch controlled by AUX input
- Enable function
- ST730:
- 2.5V to 28V input voltage range
- 1.2V to VIN output voltage range
- 300mA DC output current
- 5μA typical no-load quiescent current
- Current limit and SOA protection
- Enable function
Applications
- DC-DC converters
- Linear voltage regulators
Videos
Published: 2023-05-23
| Updated: 2023-09-13
