Microchip Technology MIC4605 Gate Drivers
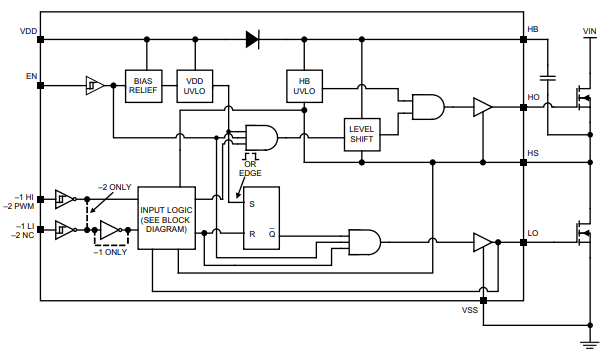
Microchip Technology MIC4605 Gate Drivers are 85V half-bridge MOSFET drivers with adaptive dead time and shoot-through protection. This adaptive dead-time circuitry monitors the half-bridge and low-side MOSFET transitions that maximize power efficiency. The shoot-through protection circuitry prevents erroneous inputs and noise from turning both MOSFETs on at the same time. The MIC4605 gate drivers offer a wide 5.5V to 16V operating supply voltage range to maximize system efficiency. The low voltage offers longer run times in battery-powered applications. This adjustable gate drive sets gate drive voltage up to VDD for optimal MOSFET RDS(ON), which minimizes power loss due to MOSFETs RDS(ON). The gate drivers come in an 8-pin SOIC package and a tiny 10-pin TDFN package and operate at -40°C to +125°C temperature range. Typical applications include fans, power inverters, and e-bikes.Features
- 5.5V to 16V gate drive supply voltage range
- Advanced adaptive dead time
- Intelligent shoot-through protection:
- MIC4605-1: dual TTL inputs
- MIC4605-2: single PWM input
- Enable input for on/off control
- On-chip bootstrap diode
- Fast 35ns propagation times
- Drives 1000pF load with 20ns rise and fall times
- 135µA quiescent current low power consumption
- Separate high and low-side Undervoltage protection
- -40°C to +125°C operating temperature range
- AEC-Q100 qualified for the SOIC package
Applications
- Fans
- Power inverters
- High voltage step-down regulators
- Half, full, and 3-phase bridge motor drives
- Appliances
- E-bikes
- Automobile
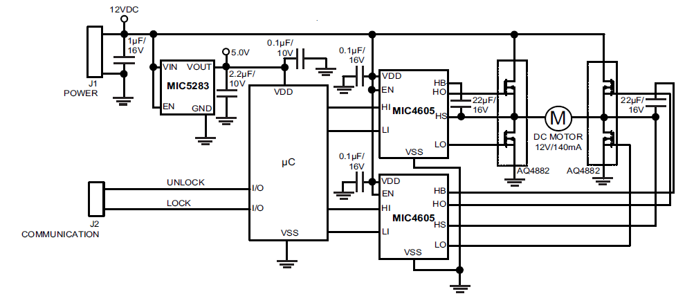
Typical Application Circuit Diagram
Block Diagram
Published: 2019-12-31
| Updated: 2023-10-09
